a漫
会议室预约入口
"智能计算与应用"a漫 数学中心
English
a漫
a漫动态
学习二十大
党史学习
学院要闻
学术交流
专业培养
人才梯队
党群简讯
“智能计算与应用”a漫 数学中心
中心简介
中心人员
科学研究
a漫公告
通知
公示
a漫概览
a漫简介
行政机构
学院党委
教研室
研究所、中心
学术委员会
学科委员会
教学指导委员会
专业教指委
教材委员会
师资队伍
按教研室
代数与数论
分析与几何
概率与统计
计算数学
金融数学与微分方程
数学教学研究中心
运筹与组合教研室
按职称
教授
特聘研究员
研究员
长聘副教授
副教授
副研究员
预聘副教授
助理教授
讲师
兼职教授
博士后
按拼音
A
B
C
D
E
F
G
H
I
J
K
L
M
N
O
P
Q
R
S
T
U
V
W
X
Y
Z
科学研究
科研进展
近期会议
学术报告
本科生培养
专业介绍
课程建设
精品课程
课程思政
教学成果
国际交流
交流热讯
项目速递
管理规定
a漫公告
通知
公示
常用下载
研究生培养
专业介绍
招生工作
研究生招生
专业硕士项目招生
国际交流
交流热讯
项目速递
管理规定
a漫公告
通知
公示
常用下载
党群学工
党群简讯
双带头人工作室
a漫公告
通知
公示
制度文件
招聘信息
会议室预约入口
"智能计算与应用"a漫 数学中心
English
a漫公告
通知
公示
通知
a漫
>
a漫公告
>
通知
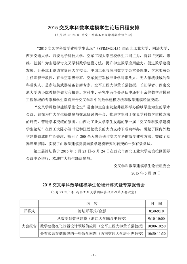
2015交叉学科数学建模学生论坛日程安排
时间:2015-05-18
浏览量:
附件1:2015交叉学科数学建模学生论坛会务手册
附件2:2015交叉学科数学建模学生论坛日程安排.pdf
附件3:2015交叉学科数学建模学生论坛参会须知.pdf